System architecture and functions
Evolisun mobile energy storage system is a 'mobile power station' that can be quickly deployed and flexibly scheduled. Its core functions include energy storage, conversion, mobile power supply, and grid regulation, with comprehensive capabilities in emergency response, temporary power supply, grid support, renewable energy integration, and vehicle-to-grid interaction.



Electrical Energy Storage and Bidirectional Conversion
Using lithium batteries as the core, it stores electric energy from the AC grid or renewable energy DC power (solar, wind) as chemical energy.
Realizes bidirectional AC/DC conversion through the Power Conversion System (PCS), and outputs stable alternating current for various electrical equipment.
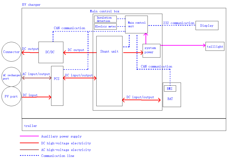
Mobile Deployment and Plug-and-Play
Integrated in vehicles, trailers or containers, it can be quickly transported to areas without power or insufficient power supply.
Modular design requires no complex infrastructure and can operate immediately after connection.
Intelligent Management and Safety Protection
The Battery Management System (BMS) monitors cell status to prevent overcharge, over-discharge, short circuit and overheating.
The Energy Management System (EMS) controls power, optimizes charge-discharge strategies and ensures stable operation.
The advantage features
High Energy&Power Density
Capacity model covers from 60KWh to 1MWh system by utilizing high energy EV cells with 6000 cycle life of system use span.
Flexible Mobility & Rapid Deployment
Standard container/vehicle-mounted design, flatbed truck rapid transfer.Modular interface, plug-and-play.
Intelligent Management and Safety Protection
Energy Management System (EMS) support, enabling remote monitoring and electricity trading, with a 15%-20% reduction in total lifecycle cost, and zero-emission environmentally friendly.
1. Data Center Backup Power
2. Renewable Energy Matching
Integrated with solar/wind farms to store surplus energy, smooth output fluctuations, and improve renewable energy utilization.
3. Industrial & Commercial Energy Management
Help factories, malls and enterprises cut electricity costs via time-shifting, and provide UPS backup for critical equipment.
4. Microgrid & Off-Grid Power Supply
Operate as standalone microgrids to supply reliable power for remote communities, mining areas, islands and construction sites.
5. Emergency & Temporary Power
Rapid deployment for disaster relief, large-scale events, temporary construction and grid maintenance backup.
6. Smart Grid Integration
Seamlessly connect with SCADA systems, support remote monitoring, and realize intelligent dispatch for smart grid construction.

System Technical Specification
| EVOLISUN Mobile Battery System | ||||
| 1 | Model | EVO-209KWh-Mobile | EVO-300KWh-Mobile | EVO-936KWh-Mobile |
| 2 | Battery capacity | 209KWh | 300KWh | 936KWh |
| 3 | Battery cooling method | Fan cooling | Ethylene Glycol liquid Cooling | Ethylene Glycol liquid Cooling |
| 4 | AC charge power | 200KW | 150KW | 520KW |
| 5 | PV MPPT charge power | / | / | / |
| 6 | AC Max discharge power | 200KW | 150KW | 520KW |
| 7 | EV continuous charging power | Optional | 120KW | 480KW |
| 8 | IP | IP54 | ||
| 9 | Noise | ≤65dB | ||
| 10 | Working temperature | -20℃ ~ 55 ℃ | ||
| 11 | Weight | ≈3000 kg | <3500 kg | ≈30000kg |
| 12 | Size | ≈2100*1000*1900mm | ≈3000*1300*1900mm | 6058L×2500W×2591H (mm) |
| Battery parameter | ||||
| 1 | Configuration | 1P525S(250Ah)-Power type | 1P208S(280Ah) | 4P260S(280Ah) |
| 2 | Rated voltage | 832V | 1164.8V | 832V |
| 3 | Voltage range | 650~936V | 910-1310V | 650~936V |
| 4 | DOD | 95% | 95% | 95% |
| 5 | Cell cycle life (EV cell) (100%DOD,80%EOL) | ≥4000 | ≥7000 | ≥7000 |
| 6 | Communication port | CAN,RS485 | CAN,RS485 | CAN,RS485 |
| AC out put | ||||
| 1 | AC output voltage | AC 380V | AC 380V | AC 380V |
| 2 | AC output Max Power | 200KW | 150KW | 520KW |
| EV Charge System(optional) | ||||
| 1 | DC output voltage range | 200-1000VDC | ||
| 2 | Max output current | 250A | 250A | 140A |
| 3 | Continous discharge power | 120KW | 120KW | 520KW |
| 4 | Charging efficiency | 95% (25℃ rated full load) | ||
| 5 | Output voltage regulation accuracy | ≤0.5% | ||
| 6 | Output steady current accuracy | ≤1.0% | ||
| 7 | Output voltage ripple coefficient | ≤1.0% | ||
| 8 | Charging gun interface | Europe standard DC charging gun | ||
| AC recharging system | ||||
| 1 | AC voltage input | 380V AC | ||
| 2 | Max AC recharging current | 140A | 140A | |
| 3 | Inverter Max recharging power | 150KW | 520kW | |
| 4 | Recharging efficiency | 95% (25℃ rated full load) | ||
| 5 | Input power factor | ≥0.98 | ||
| 6 | Recharge port | Europe standard | ||
| 7 | Inverter | PCS | PCS | |
| PV recharging system | ||||
| 0 | MPPT Max recharge power | / | / | / |
| 1 | Max Voltage | / | / | / |
| 2 | Min Voltage | / | / | / |
| 3 | Rated voltage range | / | / | / |
| 4 | Max input current | / | / | / |
| Smart interface | ||||
| 1 | Interface | 7-inch touch screen, status indicator light | ||
| Protection function | ||||
| 1 | Input protection | Input over/under voltage protection; input over current protection; lightning protection; | ||
| 2 | Output protection | Output over/under voltage protection; output current limiting; short circuit protection; over temperature protection | ||
| 3 | Special protection | Insulation detection; emergency stop button; charging gun temperature | ||
| 4 | BMS | two architecture smart BMS | two architecture smart BMS | three architecture smart BMS |
| Communication method | ||||
| 1 | 4G | Optional | ||
| 2 | GPS | Optional | ||
Evolisun battery pack production line
